с того момента пока не включал больше - надо все-же ДПФ на выход ставить - очень от SIшки гармошек много....ну или хотя-бы ФНЧ на 29Мгц.
Вид для печати
с того момента пока не включал больше - надо все-же ДПФ на выход ставить - очень от SIшки гармошек много....ну или хотя-бы ФНЧ на 29Мгц.
Черная пятница на WSPR передатчики/приемники - вдруг кто купить хочет - https://www.zachtek.com/shop
сегодня все утро занимаюсь реверсинженерингом....
оставлю здесь скрин с командой синхронизации времени, чтобы не потерялось:
Вложение 3729
нужно дернуть DTR чтобы МК пошел в перезагруз
как только поймали из компорта строку "WSPR1"
передаем команды "A1lf B41lf"
устройство переходит в режим "Connect tu PC"
после этого даем комманду B5:час:мин:сек:АМ/PM lf - время в UTC 12ти часового формата.
пробелов нигде нету это для удобства чтения информации.
lf- перевод строки - символ 0x0A
на скрине в дампе все понятно.
команда A3lf - чтение данных - для установки времени не нужна.
еще один проект маяка заслуживающий чтобы ссылку на него сохранить, для последующего дальнейшего изучения:
https://bestofcpp.com/repo/kholia-Ea...v1-cpp-network
https://github.com/kholia/Easy-Digit...=bestofcpp.com
Вложение 3730
https://github.com/kholia/HF-PA-v4/
для тех кто не хочет шить загрузчик, а хочет использовать просто arduino:
1)копируем avrdude.exe и avrdude.conf в директорию где лежит HEX файл и запускаем(пример для UNO3):
номер порта и имя hex файла меняем на свои.Цитата:
avrdude -Cavrdude.conf -v -patmega328p -carduino -PCOM12 -b115200 -D -Uflash:w:WSPR_Beacon_3.hex:i
если плата не UNO, то еще и скорость порта менять надо:
Nano(328) - 57600, Nano(168) - 19200, mega(1280) - 57600, Mega(2560) -115200
- после прошивки подключаем к arduino Si5351- модуль, нажимаем кнопку reset на плате, запускаем конфигуратор и коннектимся - наслаждаемся работой.
avrdude.exe лежит в каталоге: C:\Program Files (x86)\Arduino\hardware\tools\avr\bin\
avrdude.conf берем из каталога: C:\Program Files (x86)\Arduino\hardware\tools\avr\etc\
2) можно скачать и попробовать GUI программу XLoader. (я не пробовал, по сути это красивая оболочка к avrdude)
Вложение 3734
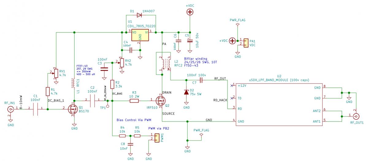
Заслуживающий внимания проект 24 сообщения начал комплектовать. Если честно не совсем понимаю, что и как.
В 24 сообщении PA на IRF510 в котором U2 uSDX_LPF_BAND_MODULE
Вложение 3736Вложение 3741
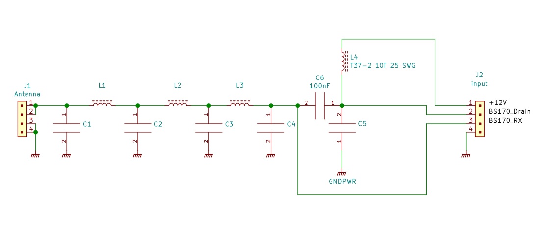
Модули с 27 сообщения соединяем по этой схеме
Вложение 3737
Схема питания для PA с защитой от перегрузки по току
Вложение 3740
Как то так. Чем и что прошивать? Изучаю дальше.
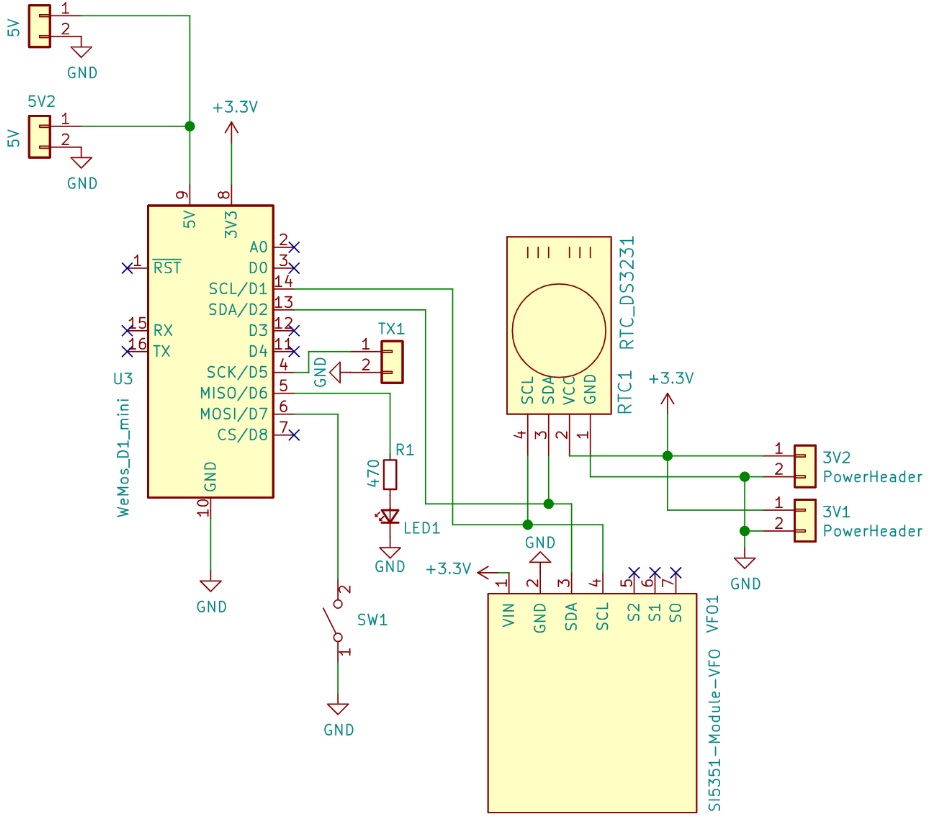
К маяку Джиру Холия (#24) если привязать УМ R0AEK
Вложение 3742
https://r0aek.me/?p=2481