По этой ссылке инфа о трансивере Kenwood TS590S от R7KK
Начинаю осваивать трансивер для проведения QSO цифровыми видами связи.
Вид для печати
По этой ссылке инфа о трансивере Kenwood TS590S от R7KK
Начинаю осваивать трансивер для проведения QSO цифровыми видами связи.
Вложение 3671
Радиостанция в шеке:
Трансивер Kenwood TS590S, интерфейс RigExpert Standart, кабельки для соединения интерфейса между компьютером и трансивером или напрямую по USB - USB, УМ на 4 ГУ-50, КСВ-метр и ручной тюнер MFJ-941E. Компьютер и ноутбук.
На компе JTDX, Fldigi 4.1.16, ROS 7.4.0, sim_psk, Mmsstv...
Займусь состыковкой лога UR5EQF c програмами для DIGI и самим компьютером.
Был бы очень рад удаленной помощи по AnyDesk, WhatsApp (я есть в группе RDRC), телеграмм...
Кнопку M.IN нажал и удержал включил питание, посмотрел версию прошивки = 2.03 program .
Не разобрался куда вставлять штекер FSK. Подходит в гнезда DRV и RX ANT
Продолжу изучать мануал
Опыты с RigExpert Standart состояли в поиске и установке драйверов, беглому прочтению мануала Kenwood TS590S и по RigExpert Standart
Результат следующий, при соединении RigExpert Standart с компьютером светодиод ON хаотично мигнет несколько раз и погас, RigExpert Standart видимо неисправен.
Быстрый старт не получился.
Раньше FT840 и FL Digi танцевал с бубном два года
Сергей, для начала надо понимать компьютер видит интерфейс или нет?
сначала откройте "Диспетчер устройств" - на 7ке: Мой компьютер- правой кнопкой мыши- свойства - диспетчер устройств
затем подключите USB в комп.
должно появится или "неопределенное устройство" или новый порты в разделе "Порты(COM и LPT)"
сюда вставляете скрин. будем думать далее.
некоторые устройства сопряжения должны питаться с обоих сторон чтобы нормально работать.
часть со стороны компа питается по USB, потом опторазвязка, часть сл стороны трансивера питается от разъема трансивера.....
Не видит.
Вложение 3674
В диспетчере устройств такая картина и до и после установки драйвера.
Установил SetupRES драйвер с оф сайта RigExpert вот такая штука получается
Вложение 3675
При клике с меню Пуск - Все программы-RigExpert Standar- Показать последовательные поты
Вложение 3676
Скрин что в папку при инсталяции драйверов загрузилось
Вложение 3677
меню Пуск - Все программы-RigExpert Standar-
Вложение 3678
Снес ранее загруженое. Двигаюсь в этом направлении
т.е. в "контроллерах USB" ничего нововго при подключении не добавляется?
по сути ригэксперт это USB хаб к которому припаяны контроллер RS232 и контроллер аудио карты.
если у нас нет "неопределенных устройств" и нету изменений в "контроллерах USB" - предположу что проблема кроется в микросхеме usb-хаба или обвязке.
вставить в другие порты? в другой комп? в идеале если комп "чистый" - никакие дрова для ригексперта на нем не устанавливались до тестирования.
Сергей, кстати, почему ригэксперт? почему через USB в трансивере не делаете?
По инструкции с оф сайта RigExpert
Программное обеспечение REFTDI предназначено для программирования памяти EEPROM микросхем USB
Программа REFTDI используется в следующих случаях:
Если необходимо перепрограммировать «старый» (выпущенный до 2008 года) интерфейс RigExpert Tiny, Standard или Plus - это необходимо, чтобы этот интерфейс работал под Windows Vista, 7 и 8
перед перепрограммированием необходимо установить «старые» драйверы. (куда установить? Если на комп то смотреть 7 сообщение)
Подключите устройство к ПК. Операционная система должна уметь его обнаруживать и устанавливать все необходимые драйверы. Если обнаружено «Неизвестное устройство», нет смысла продолжать.
Запустите программу REFTDI. При необходимости скачайте файл ftd2xx.dll и поместите его в ту же папку. Сделал.
Обратите внимание на предупреждающее сообщение: действительно важно установить правильный тип устройства; в противном случае устройство может быть повреждено.
Выберите тип устройства из выпадающего списка и нажмите «Программа»
Вложение 3679
и третье - не все USB штурки одинаково полезны..... я намучился довольно много когда подбирал для UnicomDual.
Ну скорее всего микросхема usb-хаба или обвязке.
В других портах то же самое.
Есть чистый комп - проверю
Купил трансивер с интерфейсом а т.к. с FT 840 работал через интерфейс решил с этого и начать, и пришел к выводу - неисправен интерфейс или что то я не до понимаю.
Буду теперь через USB пытаться состыковать
Шнурки есть новые и те что с FT840 работали и пару с Кенвудом приехали - перепробовал все
шнурок попробовать другой?
или принтер/сканер через этот подключить?
Стыковка TS590 c компьютером
Установка драйвера виртуального COM порта - не видит комп трансивер. Шнурки менял
В меню А и B трансивера
п.62 = 115200
п.63 = USB
Берут меня смутные сомнения как о интерфейсе RES так и о USB на трансивере...пошел за вторым компом
Не знаю, я "всю жизнь" использую UnicomDual, никода проблем не было. Для инфы картинка:
Вложение 3680
Из мануала на RigExpert Standard
Т.о. при подключении по USB только к компу этой коробочки должны появляться в устройствах СОМ порты (аж 4 шт) [при условии, что дрова установлены]. CD из комплекта есть?Цитата:
Соединение с компьютером
• Разъем USB (Universal Serial Bus)
• Питание от порта USB (максимальный ток 100 мА)
• Не требуется внешний источник питания
Версия RES 1.1
Вложение 3682
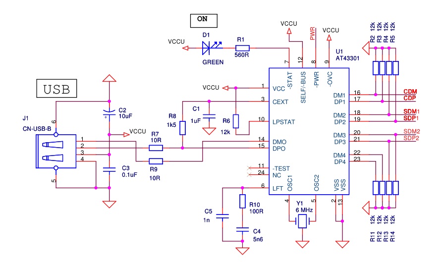
Микросхема контроллер USB хаба AT43301 паяна
Вложение 3683
Вложение 3684
Завтра проверю пайку, не понравится сдую феном и закажу новую
может родной шнурок? мне достался без шнура, пришлось подбирать.
а может материнка которая не дает нужного тока....
а может трассировка кабелей в шеке....
в общем пока не нашел толстый кабель и не намотал на 2000НН некоторое количество витков - зависало и глючило.
-usb порт проверить на компе.
-шнурок проверить.
-осциллографом потыкать в шину data TX на USB разъеме трансивера, если память не изменяет то USB1.1 что-то в районе 12Mhz.
+ RigExpert Standart по USB комп не видит. Т.е. оба девайса комп не видит по USB. Есть какая-то логика и направление поиска неисправности? Оказывается есть проблема, наверняка вы все уже это прочли.
Я за свою 11-летнюю практику занятий цифровыми модами только один раз использовал (на самом начальном этапе, c Icom-718м) "покупной" интерфейс, Unicom Dual. Вначале все с ним было нормально, потом он у меня "сломался", я его "чинил", точнее пускал сигналы в обход на СОМ-порты трансивера...Со всеми другими типами трансиверов, которые у меня были и есть сейчас я вообще не использую какой-то интерфейс. Точнее, те кабели, которые я использовал, тоже можно назвать интерфейсом, но уже самодельные...На мой взгляд и даже по моему твердому убеждению, по практике, если у трансивера имеется СОМ-порт и таковой же имеется в компьютере, то соединив их прямым СОМ-кабелем, сразу же без всяких драйверов, произойдет реализация режима САТ. Останется только одинаково установить параметры СОМ-порта в трансивере и компьютере, указать номер порта в используемой программе и все...можно управлять трансивером с компьютерной программы, например JTDX, или UR5EQF, или обеими этими программами при их связке утилитой-интерфейсом.
UT2GZ Сергей, почему так много описано а проблемы не сняты, я поступил по
проще на сайте DL2KQ далее TRX там "стыковка TS590S с PC"
читаешь скачиваешь проги, настраиваешь и все проблемы уходят как забытый
ненужный урок. Я когда приобрёл TS590s - это уже 6 лет (работаю со всеми DIGI программами)
купить шнур USB-USB B вроде (у меня он от принтера подошел)
и все процедуры выполнил по четкой рекомендации.
Удачи в настройках 73!
Звук и управление трансивером через USB всё через один шнурок.
В трансивере установить поток такой же и на компьютере (программе),
в меню все команды по USB, там прочитаешь, менюшки похоже 63-66.
Data - везде галочка стоит!
все трансивера последних лет управление через USB B вроде!
Присоединяюсь к написанному RA3E, во всем с ним согласен. Я удалил несколько своих ранее написанных постов, т.к. они дублировали смысл написанного RA3E...пост #25 не успел удалить, по времени...Сергей UT2GZ, не обращайте внимание на мой пост # 25...я у себя СОМ использую только для PTT (почему-то по другому не получиломь), а САТ и звуковые сигналы у меня тоже идут через USB...
в диспетчере устройств выпрыгивает сразу.
Коллеги, весь ваш опыт - хорошо, но пробоема в том, что у Сергея оба устройства в винде не появляются - никак, ни без дров, ни с дровами.
вот и решаем траблу по мере поступления...
Проверяем, порты и шнурки, когда физика поднимется, начнем логику проверять - драйвера и программы :-)
Сергей - скинь в мусор всё накачал до этого,
заведи отдельную папку на все проги, туда скинь все программы
для подключения трансивера и
установи всего 3 программы,
поставить драйвер виртуального COM порта CP210x_VCP (у вас ведь тоже нет физических COM-портов на PC).
поставить программу ARCP-590 для полного управления трансивером.
поставить программу ARUA-10 для аудиоконтроля трансивером. связать PC и трансивер USB кабелем.
По завершении инсталляции драйвера соедините USB кабелем PC c TRX. Включите трансивер (важно, т.к. иначе CP210x_VCP не активизируется). Компьютер найдет новое устройство и автоматически его установит (может потребоваться перезагрузка РС).
я думаю что всё получится, только следуйте рекомендациям.
Удачи!
Александр проделывал неоднократно, не получается.
Подключил RigExpertPlus (исправен или нет неизвестно) установил драйвера, подключил, светодиод ON светится (с RigExpertStandart мигнет и тухнет). В JTDX декодируюся сигналы вручную установил частоту на трансивере т.к. CAT управления не смог настроить. В меню трансивера USB на ACC2 переключил (п.63)
Диспетчер устройств
Вложение 3690
Прихожу к выводу что трансивер не исправен.
Покупал трансивер с интерфейсом в придачу, интерфейс не исправен 100%.
Был бы трансивер исправен - зачем бывшему хозяину интерфейс нужен был бы???
Завтра отправляю в ремонт или бывшему хозяину назад.
по скрину видно что драйвера для COM портов не установлены.
необходимо посмотреть PID и VID устройства и по нему найти драйвера в интернете.
в диспетчере задач на любом из "Другие устройства" правой кнопкой и выбираешь "Свойства"
переходим на вкладку "сведения"
выбираем "ИД оборудования"
копируем выделенную часть строки
Вложение 3691
и в поисковике пишем "выделенная строка driver download windjws XX"
дальше качаем файл - и в зависимости от того что скачалось или ставим автоматом или подсовываем вручную.
Роман, взял RigExpertPlus (REP) на работу, поэксперементирую с установкой драйверов на REP по вашей рекомендации.
- Первый интерфейс RigExpert Standart (куплен с трансивером) - не исправен
- Второй интерфей RigExpert Plus (неизвестного состояния) - не исправен CAT, PTT
- Третий интерфейс RigExpert Standart (исправный с CD диском, хозяин лично не проверял интерфейс, предпологает использовать с IC7400) - если устройство исправно то оно исправно. Проверил, сложил в коробочку, верну хозяину). Спасибо Юрию что разрешил взять интерфейс для проверки.
Сергей, а вот в RigExpert Plus случайно перемычек выбирающих режим работы нету? как я понимаю для 590 режим RS232 должен быть.
сейчас посмотрел по пиноуту кабелей от UnicomDual - действительно для 590 кенвуда RS232 нужен. просто USBtoTTL не прокатит :( нужен переходник с микросхемой MAX232 на борту...
на работе для КИПа ,берем MOXA UPort 1150 - но ценник ниразу не для личного использования :-(
Сергей привет!
Почему вы хотите ставить RigExpert,
а не через один шнурок, моя не понимает :rolleyes:.
Сообщите пожалуйста.
Александр в том то и дело что хочу через один шнурок связать компьютер и трансивер.
Не получается по рекомендации вашей и описанной методике на сайте Гончаренко
Значит СОМ порт в трансивере накрылся или шнурок не тот.
В менюшках у трансивера всё правильно поставили по USB?
Первое найти этот сом порт чертов, он не может не определится,
драйвер СОМ порта не видит попытайся не сколько раз.
С начало просто установить драйвер без подключения трансивера,
а потом соединить кабель и включить трансивер.
COM порт физический исправен - без него интерфейс не работал бы.
В меню трансивера п.63, 62 делал переключение и менял скорости (и в прогах, и на компе).
Все выполнял согласно Гончаренко, рекомендаций в этой ветке. Менял шнурочки, компьютеры, ОС на компьютерах. Ну ни как соединение UART - USB не опознается.
Вложение 3708
Вскрою, но это уже завтра, если не глубоко копать может мелочь какая помотрю.