Вот отсюда и дальше: http://hamforum.ru/viewtopic.php?p=5513#p5513 там общение с автором и пр.
Вложение 3694
Вид для печати
Вот отсюда и дальше: http://hamforum.ru/viewtopic.php?p=5513#p5513 там общение с автором и пр.
Вложение 3694
Да вон Роман постом выше дал инфу. Правда сложновато, но по правильному (IMHO).
сложно только на части залить загрузчик chip45 - нужен программатор,
в остальном никаких проблем. ну не считая что автор пока другим занят и никак переключалку ДПФ не впилит.
первые эксперименты я делал на плате ардуины, только 328ю поставил с прошитым загрузчиком, а когда взлетело, тогда уже распаял на макетку.
всего деталек кварц, 3 резистора и 3 конденсатора.(+ светодиод и резистор - опционально) и гребенки для подключения модулей.
еще гребенку для GPS надо поставить.
!!!!!далее по теме есть как использовать загрузчик от Ардуины - вообще никаких переделок!!!!!!
конечно есть:
https://github.com/alexander-sholohov/si5351-beacon
http://infotex58.ru/forum/index.php?topic=1011.0
https://www.pa3hfn.com/arduino-ad9850-wspr/
https://github.com/HB9VQQ/WSPRBeacon (тут можно заказать халяву, если есть лишняя вертикальная антенна, мне даже согласились прислать, но вертикал коллега не дал поиграться, а покупать я не хочу)
да и еще на гитхабе полно проектов....
а если замутить активность в WSPR? народ может подтянуться...
сертификат скажем выдавать...
только правила надо придумать.... с учетом тех данных что можно грабить со страницы wsprnet.org Database.
еще проще проект - только плата Raspberry PI, BPF и скрипт :)
https://github.com/8cH9azbsFifZ/WsprryPi
пока активничал в DigiRadio нарисовал и напечатал красоту:
Вложение 3698
Отличные картинки, сохраню тут.
Вложение 3748
тогда вот эту еще в меморисы:
взято из обсуждения статьи:
добавим чюда еще статейку про полосовые фильтры ДЛЯ БОЛЬШОЙ мощностиЦитата:
....Только вот никак не возьму в толк как узнать сечение провода которым нужно мотать....
+++
По разному…. Для гетеродинов/генераторов провод нужно брать потолще. Но здесь нужно учитывать, что более толстый провод не уместиться на кольце, равно как и на ином сердечнике.
Например, 40 витков провода на кольце Амидон Т50-2 не получиться намотать проводам диаметром 0,4 мм. Он просто не влезет. Поэтому я беру примерно 0,23 мм.
Ориентировочно, для частот 1,5…3,5 МГц беру провод 0,12…0,2 мм. Для частот 7…14 МГц беру провод 0,2…0,3 мм. Для более высоких частот- 0,4 и больше миллиметров.
+++
Спасибо огромное то-есть в программе не учитывается сечение провода а это ведь разбег по индуктивности
+++
Этот разбег не столь существенный и им пренебрегают. Считалка для колец Амидон на сайте coil32 также не учитывает диаметр провода.
+++
Индуктивность катушки намотанной на кольцевом сердечнике зависит только от количества витков,но не от диаметра провода.Чем больше диаметр примененного провода, тем выше добротность катушки.
https://pa0fri.com/Diversen/LPfilter...s%20filter.htm
Кольца можно купить тут:
https://www.ozon.ru/category/elektro...kzh-101228493/
https://www.wildberries.ru/brands/312125397-sintez-pkzh
https://www.avito.ru/kemerovo/kollek...jt9ZTFCKj8AAAA
Отлично смотрится.
Только не понятно, почему многие гоняются для PA за BS170, котрые зачастую "пустые". Неужели нет других полевиков.
дешевые, не горят от перегрева, схема простейшая, довольно линейные во всем диапазоне частот.
главное со смещением не переборщить.
Вложение 3710
Расходы ?
Готовые к использованию автономные (без ПК / без подключения к Интернету) передатчики WSPR Beacon, покрывающие диапазон 80,40,30,20,17,15,12 и 10 м с нашей специальной прошивкой Beacon, будут предоставлены Проектом (ограничено количество).
Выходная мощность ~ 200 мВт. Потребляемая мощность: 5 В (USB) макс. 250 мА.
Стоимость оборудования передатчика-маяка спонсируется проектом, вам просто нужно покрыть почтовые расходы и местные таможенные пошлины, если таковые имеются.
Потенциальные кандидаты на бесплатное оборудование WSPR будут тщательно отобраны для достижения наилучшего глобального покрытия.
Подал заявку.
Прислал Роланд ответ
Цитата:
Hi Sergey,
thanks for your interest to participate. Can you try to TX on WSPR with low power (200mW) and your Antenna so I can see how it performs?
73
Roland
Как то так. Буду надеяться что откажет.Цитата:
Hi Roland!
There is no transceiver now. I sent it for repair.
Sergey!
Отправил Роланду.
Вложение 3722
На частоте 3.568.600
Халява не прошла.
Подтягиваюсь к теме. Определится бы с маяком для повторения.
Рассматриваю эти
Цитата:
https://www.pa3hfn.com/arduino-ad9850-wspr/
Вот отсюда и дальше: http://hamforum.ru/viewtopic.php?p=5513#p5513 там общение с автором и пр.
....
с того момента пока не включал больше - надо все-же ДПФ на выход ставить - очень от SIшки гармошек много....ну или хотя-бы ФНЧ на 29Мгц.
Черная пятница на WSPR передатчики/приемники - вдруг кто купить хочет - https://www.zachtek.com/shop
сегодня все утро занимаюсь реверсинженерингом....
оставлю здесь скрин с командой синхронизации времени, чтобы не потерялось:
Вложение 3729
нужно дернуть DTR чтобы МК пошел в перезагруз
как только поймали из компорта строку "WSPR1"
передаем команды "A1lf B41lf"
устройство переходит в режим "Connect tu PC"
после этого даем комманду B5:час:мин:сек:АМ/PM lf - время в UTC 12ти часового формата.
пробелов нигде нету это для удобства чтения информации.
lf- перевод строки - символ 0x0A
на скрине в дампе все понятно.
команда A3lf - чтение данных - для установки времени не нужна.
еще один проект маяка заслуживающий чтобы ссылку на него сохранить, для последующего дальнейшего изучения:
https://bestofcpp.com/repo/kholia-Ea...v1-cpp-network
https://github.com/kholia/Easy-Digit...=bestofcpp.com
Вложение 3730
https://github.com/kholia/HF-PA-v4/
для тех кто не хочет шить загрузчик, а хочет использовать просто arduino:
1)копируем avrdude.exe и avrdude.conf в директорию где лежит HEX файл и запускаем(пример для UNO3):
номер порта и имя hex файла меняем на свои.Цитата:
avrdude -Cavrdude.conf -v -patmega328p -carduino -PCOM12 -b115200 -D -Uflash:w:WSPR_Beacon_3.hex:i
если плата не UNO, то еще и скорость порта менять надо:
Nano(328) - 57600, Nano(168) - 19200, mega(1280) - 57600, Mega(2560) -115200
- после прошивки подключаем к arduino Si5351- модуль, нажимаем кнопку reset на плате, запускаем конфигуратор и коннектимся - наслаждаемся работой.
avrdude.exe лежит в каталоге: C:\Program Files (x86)\Arduino\hardware\tools\avr\bin\
avrdude.conf берем из каталога: C:\Program Files (x86)\Arduino\hardware\tools\avr\etc\
2) можно скачать и попробовать GUI программу XLoader. (я не пробовал, по сути это красивая оболочка к avrdude)
Вложение 3734
Заслуживающий внимания проект 24 сообщения начал комплектовать. Если честно не совсем понимаю, что и как.
В 24 сообщении PA на IRF510 в котором U2 uSDX_LPF_BAND_MODULE
Вложение 3736Вложение 3741
Модули с 27 сообщения соединяем по этой схеме
Вложение 3737
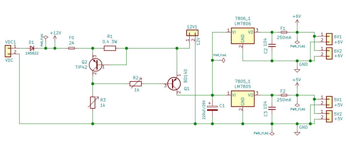
Схема питания для PA с защитой от перегрузки по току
Вложение 3740
Как то так. Чем и что прошивать? Изучаю дальше.
К маяку Джиру Холия (#24) если привязать УМ R0AEK
Вложение 3742
https://r0aek.me/?p=2481
Вложение 3744
ESPR8266 с встроенным источником питания от сети и постояного напряжения 7-12 вольт + релейный модуль.
Вот такой применить в маяке #24 меньше проблем с цепями питания.
Вложение 3746
Если прошью UNO бутлоадером от Chip45 то поэксперементирую с маяком R0AEK.
Маяк с #24 может в отдельную ветку вынесут модераторы с ним продолжу как приедет модуль #31
ничего менять не надо, все работает и так http://hamforum.ru/viewtopic.php?p=7541#p7541.
инструкцию я давал выше.
все из этого проекта в свободном доступе: https://github.com/HarrydeBug/1011-WSPR-TX_LP1
бегло посмотрел на прошивку - довольно интересные решения.
а если перейти на уровень выше, там еще и приемник есть и еще немного интересного....
Вложение 3749
Применил XLoader для прошивки UNO WSPR_Beacon_3.hex
Вложение 3750
Подключился к плате WSPR_Beacon успешно
WSPR NODE_MCU с подключением по WiFi и коррекцией времени по NTP: https://github.com/iw5ejm/multibandWSPR_nodeMCU
всего 2 модуля ESP8266 + Si5351 соединенных по i2c шине.
работу мониторить можно через COM порт, но автор почему-то выбрал "не стандартный" baud rate: 74880 - нужно иметь в виду, или поправить исходник.
коллеги, может кто-то помочь?
-собрал усилитель на 1м BS170 по классической схеме(сообщение #8) - с дросселем в нагрузке.
-конденсаторы на входе и выходе по 100nF.
-питание 5В.
Настраивал с помощью nanoVNA - CH0 на вход усилителя, выход усилителя на аттенюатор 20dB, второй конец аттенюатор на CH1.
- по немного поднимаем смещение пока растет усиление на экране, как при увеличении изменений нет, останавливаемся и откатываемся на 0.1В назад
- смещение получилось 2.7В, транзистор не греется, измеритель показывает 0.1Вт.
а теперь сам вопрос (к сожалению не сделал фотку, скриншот- пока опишу словами, а завтра после работы постараюсь еще провести замеры и выложить картинку).
- усиление постепенно падает от 22dB(1Мгц) до 20db(~12Мгц)
- затем идет резкий провал до -32db(14043Мгц)
- далее резко поднимаемся до 18dB(~17Мгц) и далее плавно снижаемся до 16dB на 29Мгц.
вот с чего вдруг провал на 20ке?
дело в деталях или монтаже - все собрано на макетке 2х7см.
сейчас на 100мВт работаю на 80ке и 40ке попеременно, споты идут:
Код:5 spots:
Timestamp Call MHz SNR Drift Grid Pwr Reporter RGrid km az Mode # Spots
2022-01-13 16:58 R3KEE 7.040101 -20 0 KO91oh 0.1 YO3WL KN34ah 1251 237 2 1
2022-01-13 16:56 R3KEE 3.570089 -15 0 KO91oh 0.1 UA3245SW KO85qw 528 348 2 1
2022-01-13 16:38 R3KEE 7.040102 -23 0 KO91oh 0.1 OE9HLH JN47um 2160 270 2 1
2022-01-13 16:38 R3KEE 7.040102 -19 0 KO91oh 0.1 OZ7IT JO65df 1830 294 2 2
2022-01-13 16:36 R3KEE 3.570090 -20 0 KO91oh 0.1 OH6BG KP03qa 1677 328 2 1
100mW 1000 спотов, 80 уникальных спотеров.
ODX: 2552км - 40м. 2673км - 80м
Вложение 3754
2190m--------------0.137500 (+- 100Hz)
630m---------------0.475700 (+- 100Hz)
160m---------------1.838100 (+- 100Hz)
80m----------------3.570100 (+- 100Hz)
60m----------------5.288700 (+- 100Hz)
40m----------------7.040100 (+- 100Hz)
30m----------------10.140200 (+- 100Hz)
20m----------------14.097100 (+- 100Hz)
17m----------------18.106100 (+- 100Hz)
15m----------------21.096100 (+- 100Hz)
12m----------------24.926100 (+- 100Hz)
10m----------------28.126100 (+- 100Hz)
6m-----------------50.294500 (+- 100Hz)
4m-----------------70.092500 (+- 100Hz)
2m-----------------144.490500 (+- 100Hz)
70cm---------------432.301500 (+- 100Hz)
23cm---------------1296.501500 (+- 100Hz)