Страница 3 из 6 ПерваяПервая 12345 ... ПоследняяПоследняя
Показано с 21 по 30 из 59

Тема: WSPR маяк

  1. #21
    Супер модератор Аватар для R3KEE
    Регистрация
    17.11.2016
    Позывной
    R3KEE
    QRA loc
    KO91oh
    Сообщений
    2,233
    с того момента пока не включал больше - надо все-же ДПФ на выход ставить - очень от SIшки гармошек много....ну или хотя-бы ФНЧ на 29Мгц.
    73. Roman.

  2. #22
    Супер модератор Аватар для R3KEE
    Регистрация
    17.11.2016
    Позывной
    R3KEE
    QRA loc
    KO91oh
    Сообщений
    2,233
    Черная пятница на WSPR передатчики/приемники - вдруг кто купить хочет - https://www.zachtek.com/shop
    73. Roman.

  3. #23
    Супер модератор Аватар для R3KEE
    Регистрация
    17.11.2016
    Позывной
    R3KEE
    QRA loc
    KO91oh
    Сообщений
    2,233
    сегодня все утро занимаюсь реверсинженерингом....
    оставлю здесь скрин с командой синхронизации времени, чтобы не потерялось:
    2021-11-28_10-59-40.png
    нужно дернуть DTR чтобы МК пошел в перезагруз
    как только поймали из компорта строку "WSPR1"
    передаем команды "A1lf B41lf"
    устройство переходит в режим "Connect tu PC"
    после этого даем комманду B5:час:мин:сек:АМ/PM lf - время в UTC 12ти часового формата.

    пробелов нигде нету это для удобства чтения информации.
    lf- перевод строки - символ 0x0A
    на скрине в дампе все понятно.
    команда A3lf - чтение данных - для установки времени не нужна.
    73. Roman.

  4. #24
    Супер модератор Аватар для R3KEE
    Регистрация
    17.11.2016
    Позывной
    R3KEE
    QRA loc
    KO91oh
    Сообщений
    2,233
    еще один проект маяка заслуживающий чтобы ссылку на него сохранить, для последующего дальнейшего изучения:
    https://bestofcpp.com/repo/kholia-Ea...v1-cpp-network
    https://github.com/kholia/Easy-Digit...=bestofcpp.com
    Schematic-New-v4.3.jpg
    https://github.com/kholia/HF-PA-v4/
    73. Roman.

  5. #25
    Супер модератор Аватар для R3KEE
    Регистрация
    17.11.2016
    Позывной
    R3KEE
    QRA loc
    KO91oh
    Сообщений
    2,233
    Цитата Сообщение от RW6AVK Посмотреть сообщение
    WSPR - Arduino UNO - si5351. Я пока присмматриваюсь к этому маяку. Может быть когда-то отдельную тему создадим или есть есть уже наработки?
    для тех кто не хочет шить загрузчик, а хочет использовать просто arduino:

    1)копируем avrdude.exe и avrdude.conf в директорию где лежит HEX файл и запускаем(пример для UNO3):
    avrdude -Cavrdude.conf -v -patmega328p -carduino -PCOM12 -b115200 -D -Uflash:w:WSPR_Beacon_3.hex:i
    номер порта и имя hex файла меняем на свои.
    если плата не UNO, то еще и скорость порта менять надо:
    Nano(328) - 57600, Nano(168) - 19200, mega(1280) - 57600, Mega(2560) -115200

    - после прошивки подключаем к arduino Si5351- модуль, нажимаем кнопку reset на плате, запускаем конфигуратор и коннектимся - наслаждаемся работой.

    avrdude.exe лежит в каталоге: C:\Program Files (x86)\Arduino\hardware\tools\avr\bin\
    avrdude.conf берем из каталога: C:\Program Files (x86)\Arduino\hardware\tools\avr\etc\


    2) можно скачать и попробовать GUI программу XLoader. (я не пробовал, по сути это красивая оболочка к avrdude)
    73. Roman.

  6. #26
    Супер модератор Аватар для R3KEE
    Регистрация
    17.11.2016
    Позывной
    R3KEE
    QRA loc
    KO91oh
    Сообщений
    2,233
    В пост #8 - добавлен pdf с полным описанием LPF.
    В пост #9 - добавлена информация по выбору сечения провода для изготовления индуктивностей на кольцах.
    73. Roman.

  7. #27
    Завсегдатай
    Регистрация
    05.01.2019
    Позывной
    ex UT2GZ
    QRA loc
    KN76HF
    Сообщений
    131
    ф3.jpg

    Заслуживающий внимания проект 24 сообщения начал комплектовать. Если честно не совсем понимаю, что и как.
    73! Сергей ex UT2GZ (RDRC#1167)

  8. #28
    Завсегдатай
    Регистрация
    05.01.2019
    Позывной
    ex UT2GZ
    QRA loc
    KN76HF
    Сообщений
    131
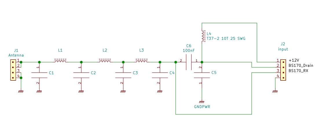
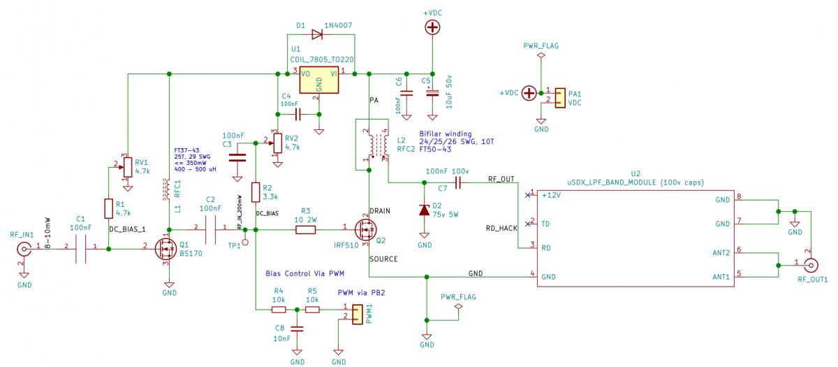
    В 24 сообщении PA на IRF510 в котором U2 uSDX_LPF_BAND_MODULE
    U2 uSDX_LPF_BAND_MODULE.jpgLPF_C_L.jpg
    Модули с 27 сообщения соединяем по этой схеме
    VU3CER 1.jpg
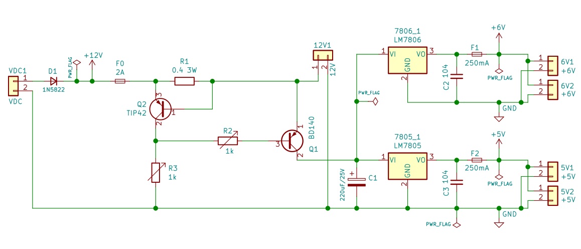
    Схема питания для PA с защитой от перегрузки по току
    VU3CER 2.jpg
    Как то так. Чем и что прошивать? Изучаю дальше.
    Последний раз редактировалось UT2GZ; 22.12.2021 в 23:29.
    73! Сергей ex UT2GZ (RDRC#1167)

  9. #29
    Супер модератор Аватар для R3KEE
    Регистрация
    17.11.2016
    Позывной
    R3KEE
    QRA loc
    KO91oh
    Сообщений
    2,233
    Цитата Сообщение от UT2GZ Посмотреть сообщение
    В 24 сообщении PA на IRF510 в котором U2 uSDX_LPF_BAND_MODULE
    это обычный ФНЧ из поста 8, а цепи питания в маяке не используются....

    Как то так. Чем и что прошивать? Изучаю дальше.
    ESP8266 шьется через Arduino IDE.
    73. Roman.

  10. #30
    Завсегдатай
    Регистрация
    05.01.2019
    Позывной
    ex UT2GZ
    QRA loc
    KN76HF
    Сообщений
    131
    К маяку Джиру Холия (#24) если привязать УМ R0AEK

    UM_R0AEK.jpg

    https://r0aek.me/?p=2481
    73! Сергей ex UT2GZ (RDRC#1167)

Ваши права

  • Вы не можете создавать новые темы
  • Вы не можете отвечать в темах
  • Вы не можете прикреплять вложения
  • Вы не можете редактировать свои сообщения
  •