Страница 6 из 6 ПерваяПервая ... 456
Показано с 51 по 59 из 59

Тема: WSPR маяк

  1. #51
    Супер модератор Аватар для R3KEE
    Регистрация
    17.11.2016
    Позывной
    R3KEE
    QRA loc
    KO91oh
    Сообщений
    2,215
    Немного увлекся SWL на LW диапазонах(136кГц) ...
    и решил что надо наверно поставить маяк и сюда...
    но конструкция будет другая, никаких RTC и GPS - будет ESP8266 c синхронизацией времени по NTP + si5351 + LPF + TDA2030 в качестве усилителя.

    а пока смотрел схемы наткнулся на интересные вещи,Ю решил сюда перенсти, раз тут небольша якопилка образовалась:
    --------------------------------------------------------------------
    Для настройки согласования с антенной и контроля излучения маяка я использовал простой светодиодный QRP индикат
    ор ВЧ.
    ind-300x260.jpg
    Светодиод красный или зеленый ,сверх яркий на напряжение 3 вольта .Индикатор подключается после ФНЧ или антенного тюнера если такой используется. Настройка и контроль согласования антенного тюнера с антенной производится по максимальной яркости свечения светодиода . Если ярко чрезмерно высокая ,уменьшить конденсатор связи с антенной .
    --------------------------------------------------------------------
    Измерить выходную мощность маяка можно с помощью простого измерителя мощности подключенного к цифровому мультиметру в режиме измерения напряжения . В таблице указано соответствие напряжения на нагрузке 50 Ом -выходной мощности.
    Измеритель выходной мощности
    ind-2_-768x398.jpg
    --------------------------------------------------------------------
    Еще одно полезное приспособление которое я использовал это индикатор тока в антенне .При использовании антенного тюнера или другого согласующего устройства можно использовать случайные антенны в вид куска провода произвольной длинны. Иногда удобнее при использовании низкоомных антенн измерять не напряжение в антенне а ток .Ниже схема простого индикатора тока в антенне.
    indtoc-768x463.jpg

    Во всех конструкциях лучше применять германиевые диоды ГД 507, ГД508, Д18, Д20 или в крайнем случае Д9.

    взял отсюда: WSPR МАЯК НА ARDUINO
    73. Roman.

  2. #52
    Супер модератор Аватар для R3KEE
    Регистрация
    17.11.2016
    Позывной
    R3KEE
    QRA loc
    KO91oh
    Сообщений
    2,215
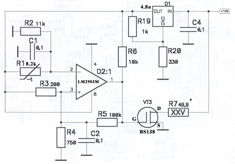
    ТЕРМОСТАТ ДЛЯ СИНТЕЗАТОРА
    Синтезатор на Микросхеме Si5351 имеет внешний кварц на 25 или 27 мГц.Температурная стабильность при этом не очень удовлетворяет требованиям при работе цифровыми модами с малой полосой ,порядка несколько герц (WSPR),что выражено в дрейфе частоты излучения синтезатора и соответственно передаваемого сигнала.

    Для улучшения температурной стабильности синтезатора в целом ,я применил схему термостатирования предложенную Владимиром Чепыженко (EU2AA), в его конструкции Термостатированного опорного генератора 96МГц http://eu2aa.com/AmRig_TXCO.html

    Из схемы автора я использовал термостат.
    13_OG.jpg


    Микросхемы:
    D1 L78L33_ABUTR 1 ( я заменил на LM1117)
    D2 LM2903M компаратор с малый гистерезисом — 10мВ.

    Резистор R7 можно подобрать с другим номиналом для уменьшения потребляемого тока,если вам не критичен временной выход на рабочий режим. При использовании синтезатора с данным термостатом в полевых условиях для достижения максимальной экономии энергоемкости,питание терморегулятора можно отключать ,тогда синтезатор будет работать в обычном режиме без термостатирования.

    ДЕТАЛИ
    Одно из важных условий — это хорошая термоизоляция бокса термостата в котором находится плата синтезатора и терморегулятора. Важно чтобы не один кварц ,а все элементы конструкции находились в стабильном режиме температуры. Для этого я изготовил небольшую коробочку ,спаянную из жести внутренние стенки которой оклеил теплоизоляционным материалом (лучший вариант депрон в крайнем случае пенопласт или пробковое дерево).

    Можно оклеить бокс и снаружи, это улучшит теплоизоляцию. При настройке резистором R2 подбирают температуру в боксе +50…+60 градусов ).Терморезистор я использовал от старых материнских плат который находится под процессором (маленькая зеленая капелька) сопротивлением 8.2 к.

    Параллельно резистору R 7 (элемент нагрева ), на печатной плате установлена цепочка индикации нагрева — это SMD светодиод и резистор ,его номинал подбирают по яркости свечения в зависимости от питающего напряжения терморегулятора (8-12 вольт).

    ТЕРМОСТАТ ДЛЯ СИНТЕЗАТОРА
    73. Roman.

  3. #53
    Супер модератор Аватар для R3KEE
    Регистрация
    17.11.2016
    Позывной
    R3KEE
    QRA loc
    KO91oh
    Сообщений
    2,215
    Все континенты на одном скрине, споты за сегодня:

    2022-12-20_10-26-11.png
    73. Roman.

  4. #54
    Супер модератор Аватар для R3KEE
    Регистрация
    17.11.2016
    Позывной
    R3KEE
    QRA loc
    KO91oh
    Сообщений
    2,215
    маяк продан и уже где-то по направлению к Калуге..

    начинаю изготовление другого c синхронизацией по ntp, и с диапазоном 136 кГц, на wemos d1...
    73. Roman.

  5. #55
    Поддержка форума Аватар для RW6AVK
    Регистрация
    22.06.2014
    Позывной
    RW6AVK
    QRA loc
    KN95la
    Сообщений
    675
    Цитата Сообщение от R3KEE Посмотреть сообщение
    маяк продан
    Нигде не видел сообщения о продаже.
    Vladimir

  6. #56
    Супер модератор Аватар для R3KEE
    Регистрация
    17.11.2016
    Позывной
    R3KEE
    QRA loc
    KO91oh
    Сообщений
    2,215
    Цитата Сообщение от RW6AVK Посмотреть сообщение
    Нигде не видел сообщения о продаже.
    через qrz.ru, ушло на 2е сутки...
    73. Roman.

  7. #57
    Супер модератор Аватар для R3KEE
    Регистрация
    17.11.2016
    Позывной
    R3KEE
    QRA loc
    KO91oh
    Сообщений
    2,215
    1) мне перепало немного позисторов.
    2) думаю ими греть тсхо на s5351 плате.
    3) маяк на УКВ с синхронизацией по NTP и на stm32

    начинаю собирать ссылки на проекты:
    https://antrak.org.tr/blog/esp-wspr-...r-transmitter/
    https://github.com/iw5ejm/multibandW...CU/tree/master
    http://94.181.174.35/forum/index.php?topic=1083.0
    https://github.com/kholia/Easy-Digital-Beacons-v1
    73. Roman.

  8. #58
    Поддержка форума Аватар для RW6AVK
    Регистрация
    22.06.2014
    Позывной
    RW6AVK
    QRA loc
    KN95la
    Сообщений
    675
    Цитата Сообщение от R3KEE Посмотреть сообщение
    3) маяк на УКВ с синхронизацией по NTP и на stm32
    И какая антенна(ы) [диапазоны] предполашается?
    Vladimir

  9. #59
    Супер модератор Аватар для R3KEE
    Регистрация
    17.11.2016
    Позывной
    R3KEE
    QRA loc
    KO91oh
    Сообщений
    2,215
    144 - si5351 только ее держит.
    если будет норм то потом upконвертер на 2.4 и на QO-100.
    73. Roman.

Ваши права

  • Вы не можете создавать новые темы
  • Вы не можете отвечать в темах
  • Вы не можете прикреплять вложения
  • Вы не можете редактировать свои сообщения
  •