Трансивер Wolf-Lite разработан R7KBI, UA3REO....
Вложение 3709
Провел первые QSO в SSB.
По завершению создания основного рабочего места в шеке с трансивером Kenwood TS590S, займусь состыковкой с DIGI, логом...
Вид для печати
Трансивер Wolf-Lite разработан R7KBI, UA3REO....
Вложение 3709
Провел первые QSO в SSB.
По завершению создания основного рабочего места в шеке с трансивером Kenwood TS590S, займусь состыковкой с DIGI, логом...
На Волке-лайт нет, на большом Волке да.
Не совсем я понял вопрос. Программно устанавливаются скимеры и на этом трансивере показана такая картинка:
Вложение 3714
Вложение 3715Вложение 3716Вложение 3717
Что то я и Wolf-Lite с компьютером подружить не могу....
Вложение 3718
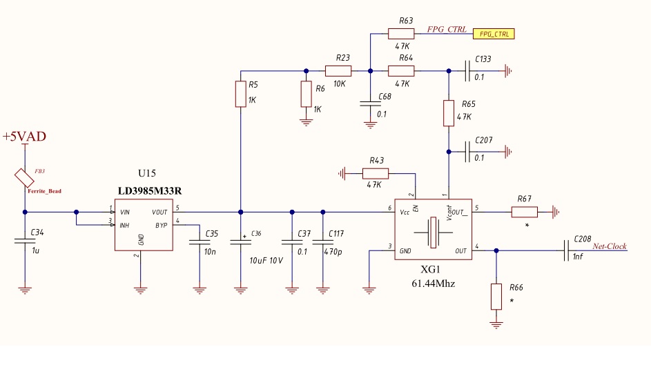
Может кому пригодится на рисунке часть принципиальной схемы Wolf-Lite.
Вложение 3747
Выборка с телеграмм группы о DUC-DDC Wolf-Lite
XG1 61,44 МГц
"частота VCXO генератора управляется напряжением, её надо постоянно подстраивать через PLL или подобные устройства, если просто подать половину напряжения питания через делитель, то будут и кварц и резисторы плыть от температуры. Поэтому нужен эталон частоты, по которому будет уже настраиваться основной кварц. Ну либо TCXO найти на 61.44 и не парится." UA3REO
Сигнал FPG_CTRL с ПЛИС для программной корректировки частоты XG1 не идет (внесено в схему для экспериментов) - поэтому не впаиваем R63.
Вместо R23, R64, R65 впаиваем нулевые резисторы.
R43, R66, R67 не впаиваем.
C68, C133, C207 - я один впаял на 0,1.
На R5, R6 получаем делитель напряжения для 1 вывода XG1. Где должно быть ? v для получения следующего результата =
на 4 выводе XG1 должнен быть сигнал 61,440 (чем больше нолей тем лучше) амплитудой ? v.